【导语】公益性岗位公共基础知识是考试的重要部分,不少地区都在笔试当中安排了公基的考核。由于公共基础知识涉及的知识面非常广,所以中公教育公益岗考试网特地为考生总结了很多相关知识点,方便大家记忆,希望能帮助大家提高复习效率。
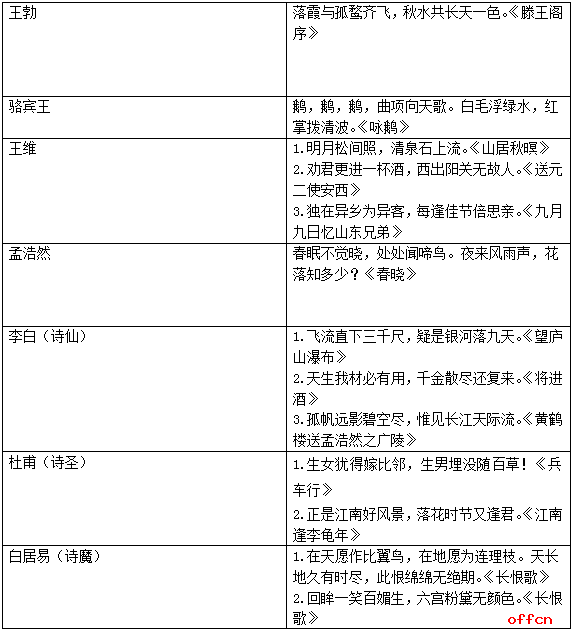
唐朝的经济以及文化的发展都比较好,唐代是我国古典诗歌发展的全盛时期,唐诗的形式多种多样。其形式基本有六种:五言古体诗、七言古体诗、五言绝句、七言绝句、五言律诗、七言律诗。在唐朝出现过很多文学大家,首先我们了解下有哪些诗人:


其次,这些诗人的代表作需要记忆,因为这是考试的一种方式。

【例题】春蚕到死丝方尽,蜡炬成灰泪始干是()的名句?
A. 李白
B. 李商隐
C. 杜牧
D. 杜甫
【答案】B
以上就是关于唐朝文学的简单阐述,希望会有助于你!

扫描左侧二维码或者手动搜索ynszyfks,关注【云南三支一扶考试】微信公众号。
| 省份 | * |
|---|---|
| 姓名 | * |
| 电话 | * |
| 微信 | |